
Scale-42, a trailblazer in next-generation data centers, is committed to building supercomputing machines powered entirely by sustainable energy.
Their ambitious goal is to harness low-cost, clean energy sources combined with cutting-edge computing hardware to create highly efficient, compute-intensive data centers. To help achieve these objectives, we designed an end-to-end innovative miners management solution aimed at reducing operating costs and providing a centralized platform for efficient management.

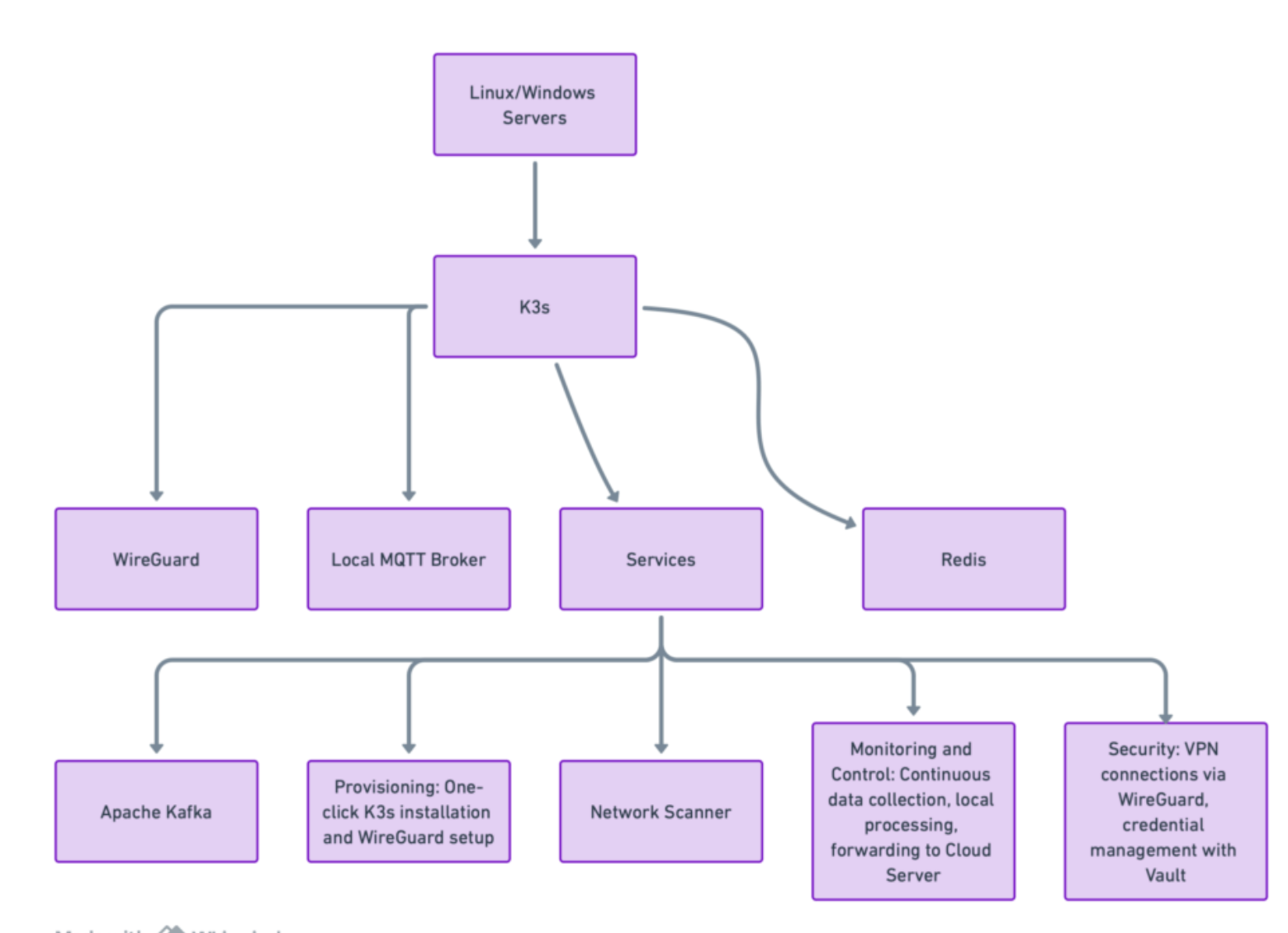
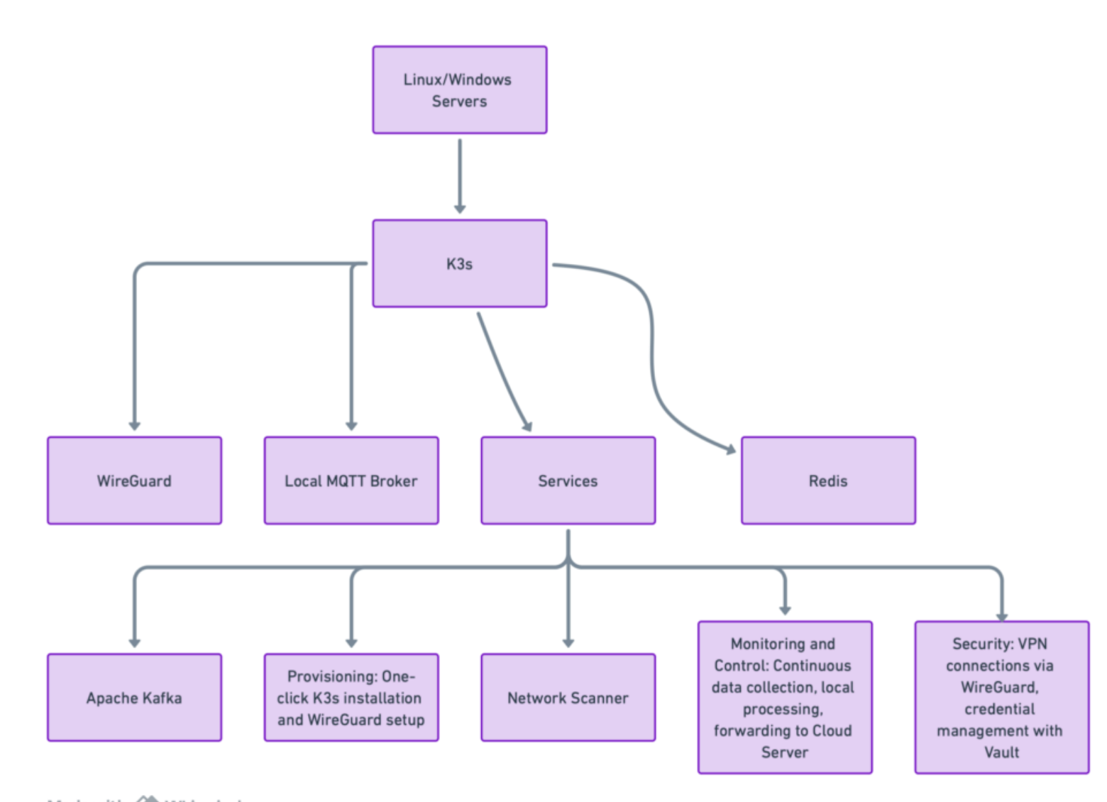
Throughout the Morpheus project, we faced several challenges, including integrating diverse mining hardware from multiple vendors and ensuring seamless communication between edge nodes and the cloud. We tackled these challenges by leveraging a robust technical architecture, employing agile methodologies for rapid iterations, and utilizing tools like K3s for lightweight Kubernetes deployment and WireGuard for secure connections. This approach enabled us to deliver a scalable, high-performance solution that aligns perfectly with Scale-42’s sustainability ethos, positioning Morpheus as a pioneering force in the cryptocurrency mining industry.
Skills
C/C++, DevOps, IOT, Kubernetes, Linux, Product Design, Product Manufacturing, Rust, Smartphone App Development, VPN, WebApp Development